Amator SA на ЭМФ

Аватара пользователя
ru0aog
Сообщения: 1059
Зарегистрирован: 30 сен 2021, 05:50
Позывной: ru0aog
Город: Красноярск
Имя: Станислав
Благодарил (а): 138 раз
Поблагодарили: 152 раза

Amator SA на ЭМФ

Сообщение ru0aog » 29 ноя 2021, 07:56

Раз уж пошёл выкладывать картинки, то лучше вынести в отдельную тему.
Простенькая схемка Аматора. Её не мусолил только ленивый, то есть я :)
На форуме 24dx я как-то брался ковырять это дело, но в то время как-то не зашло.
Тормознулся на самопроверке через WebSDR. Приёмник отключили и как-то пропало желание ковырять тракт.
Теперь есть некоторые приборы и эфир на первых порах не потребуется.

За начальный образец беру схему с форума US5MSQ с небольшими изменениями.
Аматор-ЭМФ-NE 80м_SCH 2021-11-28.JPG
1. По входу РЧ стоит автотрансформатор 1:9, нагруженный на резистор R8
что позволяет мало-мальски согласовать низкоомный 50-омный выход ДПФ с входом SA612.
2. Реле К1 установлено для замыкания вывода 2 DA1 на землю при передаче. В предыдущей версии платы возникал самовозбуд тракта по этой причине.
3. Добавил на плату согласующих конденсаторов для ЭМФ, чтобы можно было их установить при необходимости.
Изначально я не планировал переносить на основную плату первый каскад УМ. Вывод 4 DA2 должен был замыкаться контактами реле К1.2 на землю при приёме. Но на форуме US5MSQ сделали так, и вроде получили положительный результат. Так что и я попробую :)
4. В прошлый раз я пытался ввести регулируемое усиление и АРУ ПЧ, но сейчас вижу, что игра не стоит свеч - параметры конструкции существенно не улучшатся, а схема неоправданно усложнится.
5. Также подумывал об установке LC-фильтра по ЗЧ перед DA3 из магнитофонной головки. Но также отбросил эту идею - ЭМФ даёт достаточную фильтрацию при приёме. И этот фильтр будет лишним.
6. S-метр не вводил, ибо опять усложнение.
Аматор-ЭМФ-NE 80м_SCH 2021-11-28.rar
(18.75 КБ) 948 скачиваний
Последний раз редактировалось ru0aog 29 ноя 2021, 08:05, всего редактировалось 3 раза.

Аватара пользователя
ru0aog
Сообщения: 1059
Зарегистрирован: 30 сен 2021, 05:50
Позывной: ru0aog
Город: Красноярск
Имя: Станислав
Благодарил (а): 138 раз
Поблагодарили: 152 раза

Amator SA на ЭМФ

Сообщение ru0aog » 29 ноя 2021, 07:58

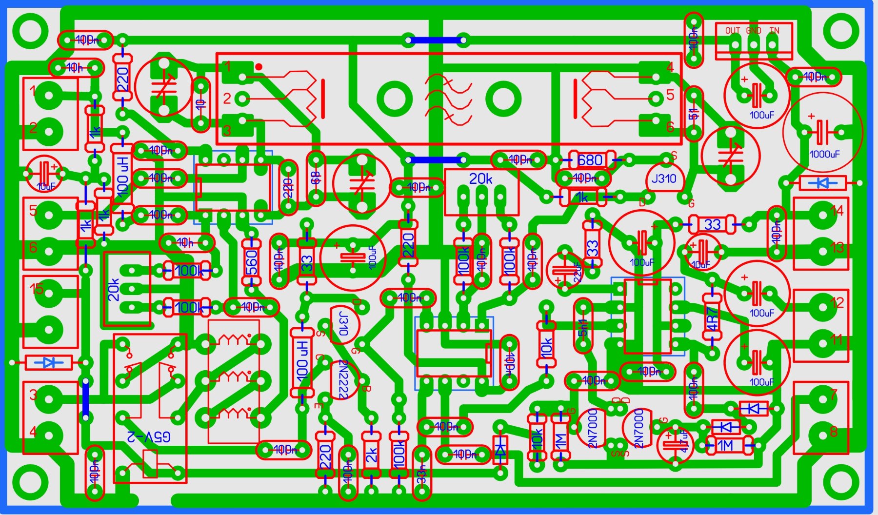
Скомпоновал и выпилил плату
Аматор-ЭМФ-NE 80м_PCB 2021-11-28.JPG
Понемногу залуживаю дорожки.
IMG_20211129_120043.jpg
Аматор-ЭМФ-NE 80м_PCB 2021-11-28.rar
(434.16 КБ) 829 скачиваний


Аватара пользователя
ru0aog
Сообщения: 1059
Зарегистрирован: 30 сен 2021, 05:50
Позывной: ru0aog
Город: Красноярск
Имя: Станислав
Благодарил (а): 138 раз
Поблагодарили: 152 раза

Amator SA на ЭМФ

Сообщение ru0aog » 29 ноя 2021, 11:07

Вначале напаиваем клеммы и стабилизатор питания:
01.JPG
IMG_20211129_150102.jpg
Проверяем - запаяно правильно и работает
IMG_20211129_150620.jpg

Аватара пользователя
ru0aog
Сообщения: 1059
Зарегистрирован: 30 сен 2021, 05:50
Позывной: ru0aog
Город: Красноярск
Имя: Станислав
Благодарил (а): 138 раз
Поблагодарили: 152 раза

Amator SA на ЭМФ

Сообщение ru0aog » 29 ноя 2021, 12:22

Далее напаиваем УНЧ
02.JPG
я не нашёл у себя конденсаторов на 5,1 нФ и 22 мкФ, поэтому поставил вместо них C25=4,7нФ, С32=10мкФ.
IMG_20211129_161128.jpg
К выводу 3 я временно припаял кусочек проволоки. Буду его трогать рукой при проверке.
Касаемся проволочки и смотрим выход на разъёме 12:
IMG_20211129_161428.jpg
Видим усиленную до предела наводку в 50 Гц.
УНЧ работает.

Аватара пользователя
ru0aog
Сообщения: 1059
Зарегистрирован: 30 сен 2021, 05:50
Позывной: ru0aog
Город: Красноярск
Имя: Станислав
Благодарил (а): 138 раз
Поблагодарили: 152 раза

Amator SA на ЭМФ

Сообщение ru0aog » 29 ноя 2021, 12:57

Добавляем цепи АРУ.
03.JPG
Только перед впайкой надо проверить транзисторы 2N7000. Одно время мне попадались перемаркированные биполярники :)
IMG_20211129_164625.jpg
IMG_20211129_165213.jpg

Аватара пользователя
ru0aog
Сообщения: 1059
Зарегистрирован: 30 сен 2021, 05:50
Позывной: ru0aog
Город: Красноярск
Имя: Станислав
Благодарил (а): 138 раз
Поблагодарили: 152 раза

Amator SA на ЭМФ

Сообщение ru0aog » 29 ноя 2021, 13:17

Так, стоп!
Обнаружил ошибку в разводке платы.
Точнее, прокосяченную землю в цепях АРУ :)
Надо было развернуть полевики и их истоки посадить прямо на 4 ногу DA3.
А у меня получилась "земляная петля" и при срабатывании АРУ высокочувствительный УНЧ сваливался в самовозбуждение.

Режем дорожку и ставим перемычку
IMG_20211129_173000.jpg
Теперь АРУ и отключение УНЧ при передаче работают как положено.
Если раньше на выходе был сигнал размахом 10 вольт, то теперь происходит ограничение на уровне 1,2 В (от пика до пика).
Хотя некоторый подвозбуд всё же остался...
IMG_20211129_172907.jpg
Всё же разводка платы имеет значение :)

Аватара пользователя
ru0aog
Сообщения: 1059
Зарегистрирован: 30 сен 2021, 05:50
Позывной: ru0aog
Город: Красноярск
Имя: Станислав
Благодарил (а): 138 раз
Поблагодарили: 152 раза

Amator SA на ЭМФ

Сообщение ru0aog » 29 ноя 2021, 16:00

Всё же надо приборами промерить, что там получилось с УНЧ, а не пальцем тыкать :)
Снимаю АЧХ усилителя на разных уровнях сигнала
0-50 dB.png
Провал на 5 кГц обусловлен особенностями прибора.
Усиление более-менее линейное.

Ограничение наступает при размахе выходного сигнала 2 В (пик-пик).
При наступлении ограничения форма синуса не искажается, но расширяется полоса.
Входной сигнал при этом имеет размах примерно 2 мВ.
То есть, усиление УНЧ получилось +60 дБ.

Но обязательное условие - общий источника сигнала должен соединяться с выводами 2-4 наикратчайшим путём, без дополнительных ответвлений от общего.

Аватара пользователя
ru0aog
Сообщения: 1059
Зарегистрирован: 30 сен 2021, 05:50
Позывной: ru0aog
Город: Красноярск
Имя: Станислав
Благодарил (а): 138 раз
Поблагодарили: 152 раза

Amator SA на ЭМФ

Сообщение ru0aog » 30 ноя 2021, 05:12

Запаиваю второй смеситель и УПЧ, также ставлю ЭМФ (без него в затвор УПЧ пришлось бы ставить резистор или дроссель)
IMG_20211130_084811.jpg
Вот так
04.JPG
Включаем, смотрим...
IMG_20211129_220048.jpg
Я что, пьяный был, когда плату разводил?
Блин.
Режу ещё одну дорожку. Теперь уже землю DA2 и ставлю вторую перемычку
IMG_20211130_084831.jpg
Последний раз редактировалось ru0aog 30 ноя 2021, 05:24, всего редактировалось 2 раза.

Аватара пользователя
ru0aog
Сообщения: 1059
Зарегистрирован: 30 сен 2021, 05:50
Позывной: ru0aog
Город: Красноярск
Имя: Станислав
Благодарил (а): 138 раз
Поблагодарили: 152 раза

Amator SA на ЭМФ

Сообщение ru0aog » 30 ноя 2021, 05:17

Подаю на разъём 7 платы опорный синус 500 кГц.
Ввиду большой чувствительности тракта провода с испытательным сигналом 497...499 кГц не присоединяю, а прокладываю рядом с ЭМФ-ом
IMG_20211130_085648.jpg
Ага, это совсем другое дело!
Эти провода тракт "чувствует" до уровня ограничения
и подвозбуд сразу пропал :D
IMG_20211130_085734.jpg

Аватара пользователя
ru0aog
Сообщения: 1059
Зарегистрирован: 30 сен 2021, 05:50
Позывной: ru0aog
Город: Красноярск
Имя: Станислав
Благодарил (а): 138 раз
Поблагодарили: 152 раза

Amator SA на ЭМФ

Сообщение ru0aog » 30 ноя 2021, 05:28

Кстати, задолбался паять высокотемпературным китайским припоем CF-10 model B-1 (63/37)
Похоже, у них теперь везде бессвинцовые припои. Плавится хреново, паяльник надо разогревать до 320...330 С.
Купил сплава Розе, теперь смешиваю его с этим китайским чудом в такой пропорции (можно даже поменьше Розе класть)
IMG_20211129_155656.jpg
Паять стало гораздо легче :)
Но всё равно, припой, собранный со старых советского производства плат, как-то ловчее паяет :)

Ответить

Вернуться в «Супергетеродинные приемники и трансиверы»