TRX из osa 103 mini
-
- Сообщения: 218
- Зарегистрирован: 14 окт 2019, 00:26
- Благодарил (а): 16 раз
- Поблагодарили: 30 раз
TRX из osa 103 mini
Сообщение Vладимир » 17 окт 2019, 21:23
народ , есть здесь кто пытался сделать или сделал трансивер на базе измерительного "комплекса" osa 103 mini .
с удовольствием бы посмотрел ваши наработки в схемах и фотках.
с удовольствием бы посмотрел ваши наработки в схемах и фотках.
Vладимир
- Chipmaster
- Сообщения: 267
- Зарегистрирован: 15 окт 2019, 05:18
- Позывной: R9WBZ
- Город: Уфа
- Благодарил (а): 121 раз
- Поблагодарили: 67 раз
- Контактная информация:
Re: TRX из osa 103 mini
Сообщение Chipmaster » 18 окт 2019, 06:34
Пока не делал, но ОСУ планирую прикупить до Нового Года. Данный вопрос тоже интересует.
Мой канал "Когда не дома. Хобби на родных просторах"
Всем добра, 73! R9WBZ (ex: RA9WOF)
Всем добра, 73! R9WBZ (ex: RA9WOF)
Chipmaster
-
- Сообщения: 5
- Зарегистрирован: 18 окт 2019, 11:07
- Позывной: R3UAP
- Город: Иваново
- Благодарил (а): 2 раза
- Поблагодарили: 1 раз
Re: TRX из osa 103 mini
Сообщение michalych » 18 окт 2019, 11:36
ОСОЙ пользуюсь больше года. Пробовал ее в качестве SDR приемника без ДПФ. Вполне прилично.
Но, мое мнение, использовать измерительный "комплекс" osa 103 mini в качестве трансивера -не целесообразно.
У ОСЫ совсем другие задачи
Но, мое мнение, использовать измерительный "комплекс" osa 103 mini в качестве трансивера -не целесообразно.
У ОСЫ совсем другие задачи
michalych
-
- Сообщения: 14
- Зарегистрирован: 17 май 2021, 20:40
- Позывной: R9MCA
- Город: Омск
- Имя: Виталий
- Благодарил (а): 4 раза
- Поблагодарили: 13 раз
TRX из osa 103 mini
Сообщение Vitaly73 » 10 июл 2021, 23:57
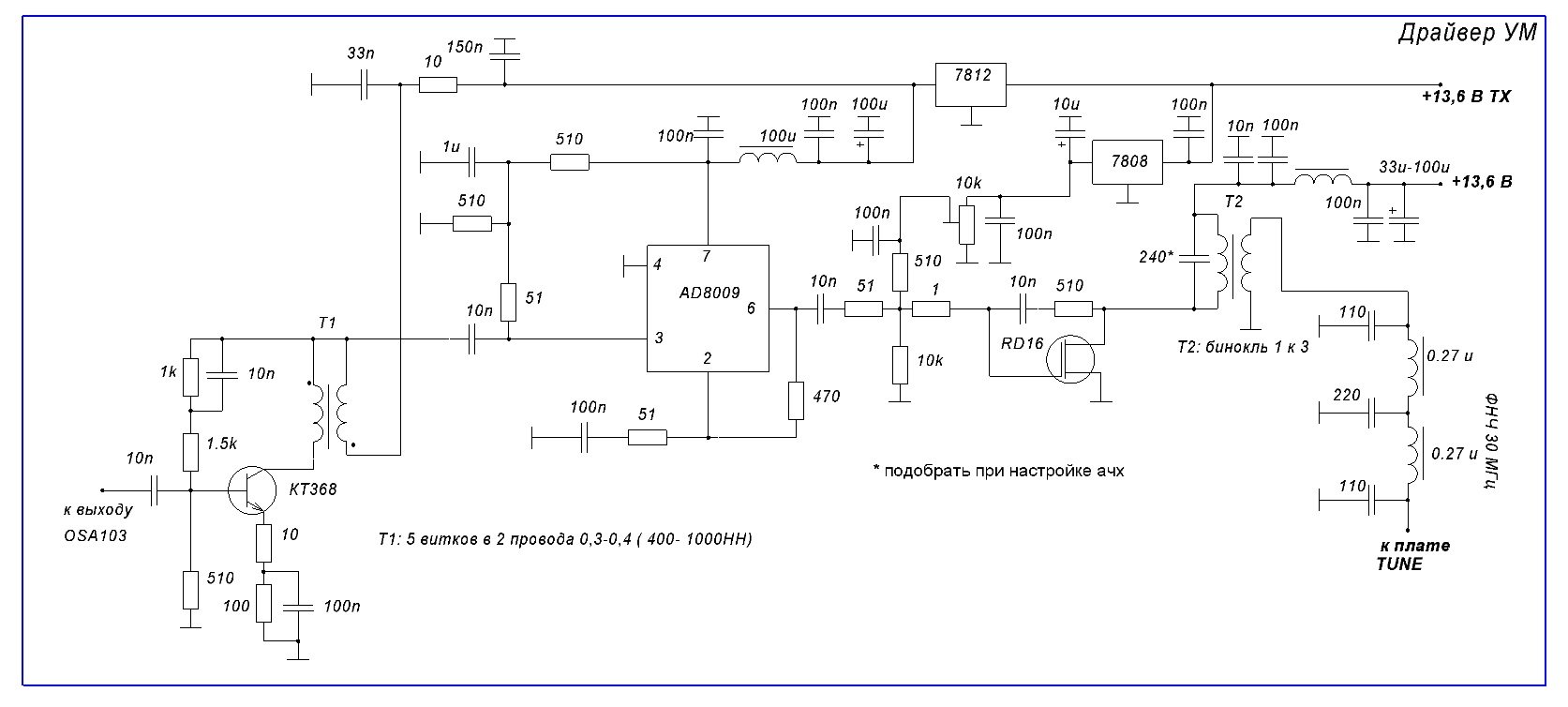
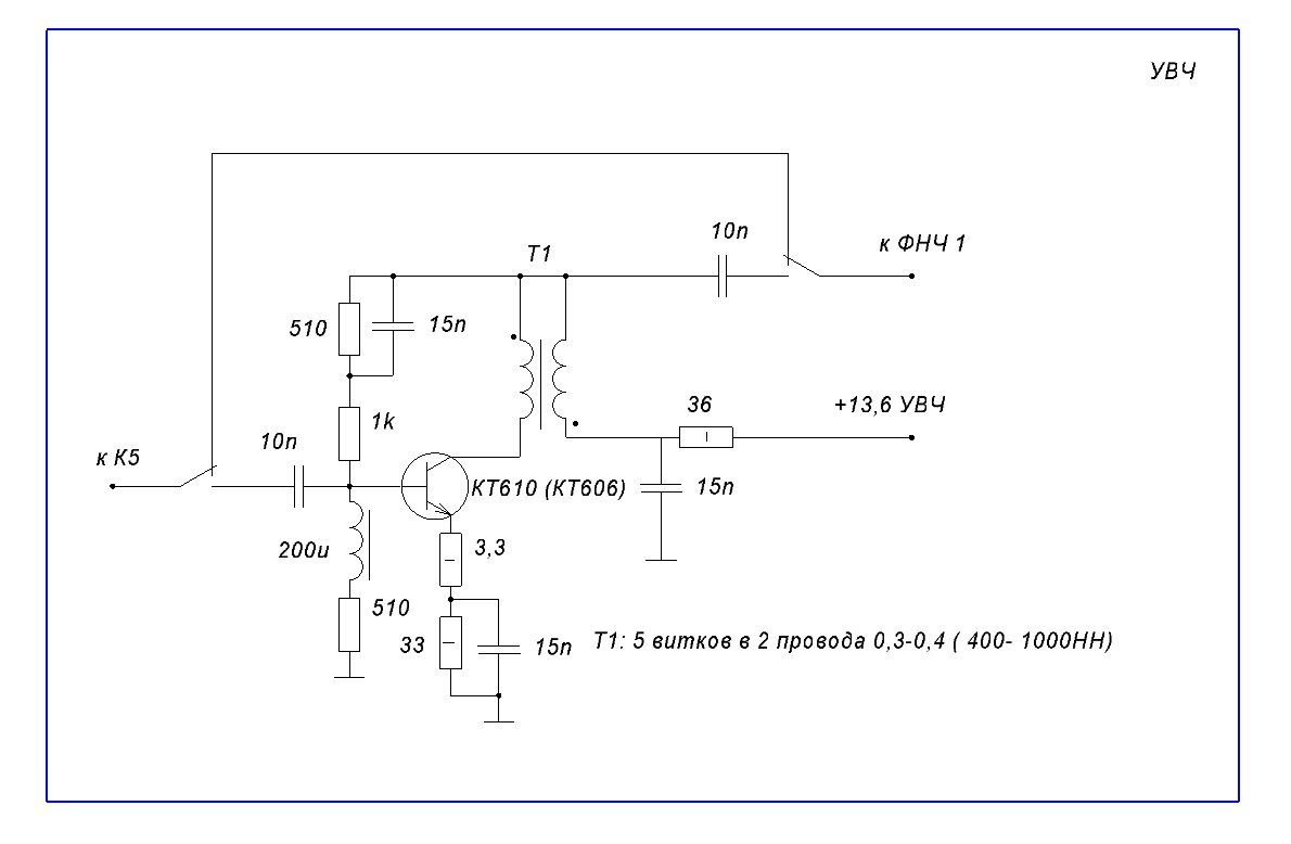
собрал trx на базе осы (на выходе mrf186, драйвер rd16), не плохо получилось ..в ssb польша, германия и тп. тд. есть момент .. у автора осы на сайте в схеме есть микрофонный усилитель... не делайте усилитель микрофона если у вас электретник..буферного транзистора электретника достаточно для раскачки осы! в противном случае получите возбуды по всем" осям" с которыми бесконечно будете бороться))
Vitaly73
Vitaly73
- MiB
- Сообщения: 191
- Зарегистрирован: 26 фев 2021, 19:14
- Позывной: R3KEE
- Город: Novovoronezh
- Имя: Roman
- Благодарил (а): 27 раз
- Поблагодарили: 19 раз
TRX из osa 103 mini
Сообщение MiB » 29 мар 2022, 12:12
Коллеги, а в документации на OSA103 Mini указан производитель этого оборудования?
нужно в базу МТР добавить, а на сайте нету - ООО/ИП/НИП/ССТПиО... хоть что-нибудь... PLS....
нужно в базу МТР добавить, а на сайте нету - ООО/ИП/НИП/ССТПиО... хоть что-нибудь... PLS....
MiB
ru0aog
Перейти
- Обязательно к прочтению
- Аналоговая схемотехника
- ↳ Супергетеродинные приемники и трансиверы
- ↳ Прямое преобразование
- ↳ Прямое усиление
- ↳ Регенераторы
- ↳ Узлы, блоки, модули
- ↳ Усилители мощности
- Цифровая техника
- ↳ SDR приемники
- ↳ SDR приставки
- ↳ SDR трансиверы
- ↳ Микроконтроллеры и программирование
- Теплая лампота
- ↳ Супергетеродины
- ↳ Регенераторы
- ↳ Прямого усиления
- ↳ УНЧ
- ↳ ВЧ усилители мощности
- Источники питания
- ↳ Трансформаторные и линейные
- ↳ Импульсные и преобразователи
- ↳ Гибриды
- ↳ Аккумуляторы и батареи
- ↳ Альтернативные источники
- Антенны
- ↳ Антенны КВ
- ↳ Антенны УКВ
- ↳ Фидеры кабели
- ↳ Антенные приборы и устройства
- ↳ Тюнеры
- Фирменная аппаратура
- ↳ Yaesu
- ↳ Icom
- ↳ Kenwood
- ↳ Прочие
- Мастерская
- ↳ Измерения, приборы и софт
- ↳ Паяльное оборудование
- ↳ Слесарка
- ↳ ЧПУ и 3D принтеры
- Разное
- ↳ Другие радио темы
- ↳ Полевой день
- ↳ Помогите опознать
- ↳ Куплю Продам Магазины Продавцы
- ↳ Флудильня и оффтоп
- Работа форума