Забыл написать главное - подачей смещения на затвор полевого транзистора можно применить и транзисторы с меньшим напряжением отсечки
до - 2,5 В. Можно попробовать применить и с меньшим, но надо учесть, что на верхнем пределе АЧХ обратная связь перестает работать и будет сужаться динамический диапазон.
Высокоомный щуп к NWT
chainik-4
-
Криворукий
- Сообщения: 598
- Зарегистрирован: 20 ноя 2019, 19:00
- Город: Ленинград
- Имя: Андрей
- Благодарил (а): 159 раз
- Поблагодарили: 174 раза
Высокоомный щуп к NWT
Сообщение Криворукий » 23 окт 2023, 19:07
Ильдар, если верить документации к транзистор-тестеру (страница 77-78), напряжение отсечки может быть определено достаточно точно, при условии, что оно не превысит 5 вольт.
Сейчас замерил транзистор с маркировкой 3AXD: Как видно показывает и начальный ток стока и напряжение отсечки.
Криворукий
-
chainik-4
- Сообщения: 13
- Зарегистрирован: 13 окт 2023, 19:29
- Город: Набережные Челны
- Имя: Ильдар
- Благодарил (а): 1 раз
- Поблагодарили: 5 раз
Высокоомный щуп к NWT
Сообщение chainik-4 » 23 окт 2023, 19:40
Криворукий,
У вас, наверное, более современная версия, или новая прошивка. Мой показывает только две строки - назначение выводов, ток стока и соответствующее напряжение на затворе .
У вас, наверное, более современная версия, или новая прошивка. Мой показывает только две строки - назначение выводов, ток стока и соответствующее напряжение на затворе .
chainik-4
-
chainik-4
- Сообщения: 13
- Зарегистрирован: 13 окт 2023, 19:29
- Город: Набережные Челны
- Имя: Ильдар
- Благодарил (а): 1 раз
- Поблагодарили: 5 раз
Высокоомный щуп к NWT
Сообщение chainik-4 » 06 апр 2024, 08:31
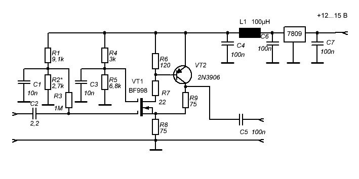
J310_2N3906.jpg
BF998-1_2N3906.jpg
На предыдущем сообщении было неправильно нарисовано включение транзистора VT2 - перепутаны местами коллектор и эмиттер.
BF998-1_2N3906.jpg
На предыдущем сообщении было неправильно нарисовано включение транзистора VT2 - перепутаны местами коллектор и эмиттер.
chainik-4
Вернуться в «Измерения, приборы и софт»
Перейти
- Обязательно к прочтению
- Аналоговая схемотехника
- ↳ Супергетеродинные приемники и трансиверы
- ↳ Прямое преобразование
- ↳ Прямое усиление
- ↳ Регенераторы
- ↳ Узлы, блоки, модули
- ↳ Усилители мощности
- Цифровая техника
- ↳ SDR приемники
- ↳ SDR приставки
- ↳ SDR трансиверы
- ↳ Микроконтроллеры и программирование
- Теплая лампота
- ↳ Супергетеродины
- ↳ Регенераторы
- ↳ Прямого усиления
- ↳ УНЧ
- ↳ ВЧ усилители мощности
- Источники питания
- ↳ Трансформаторные и линейные
- ↳ Импульсные и преобразователи
- ↳ Гибриды
- ↳ Аккумуляторы и батареи
- ↳ Альтернативные источники
- Антенны
- ↳ Антенны КВ
- ↳ Антенны УКВ
- ↳ Фидеры кабели
- ↳ Антенные приборы и устройства
- ↳ Тюнеры
- Фирменная аппаратура
- ↳ Yaesu
- ↳ Icom
- ↳ Kenwood
- ↳ Прочие
- Мастерская
- ↳ Измерения, приборы и софт
- ↳ Паяльное оборудование
- ↳ Слесарка
- ↳ ЧПУ и 3D принтеры
- Разное
- ↳ Другие радио темы
- ↳ Полевой день
- ↳ Помогите опознать
- ↳ Куплю Продам Магазины Продавцы
- ↳ Флудильня и оффтоп
- Работа форума