TC-300 (клон KL-300)
- ru0aog
- Сообщения: 1059
- Зарегистрирован: 30 сен 2021, 05:50
- Позывной: ru0aog
- Город: Красноярск
- Имя: Станислав
- Благодарил (а): 138 раз
- Поблагодарили: 152 раза
TC-300 (клон KL-300)
Сообщение ru0aog » 06 мар 2023, 05:58
Хм, я вот что заметил.
Относительный уровень третьей гармоники при изменении уровня возбуждения почти не меняется, как был -10...12 dBc, так и остался.
Напоминаю, в нагрузку 50 Ом встроен аттенюатор -30 дБ, и на входе в анализатор установлен аттенюатор -20 дБ.
.
Относительный уровень третьей гармоники при изменении уровня возбуждения почти не меняется, как был -10...12 dBc, так и остался.
Напоминаю, в нагрузку 50 Ом встроен аттенюатор -30 дБ, и на входе в анализатор установлен аттенюатор -20 дБ.
.
ru0aog
- ru0aog
- Сообщения: 1059
- Зарегистрирован: 30 сен 2021, 05:50
- Позывной: ru0aog
- Город: Красноярск
- Имя: Станислав
- Благодарил (а): 138 раз
- Поблагодарили: 152 раза
TC-300 (клон KL-300)
Сообщение ru0aog » 08 мар 2023, 17:18
Поставил на вход П-аттенюатор 160+33+160 Ом = на -5,65 дБ.
Картинка на выходе стала поровнее в промежутках между пиками. Но гармоники никуда не делись.
Попробовал добавлять смещение - не помогает, как было порядка -10 dBc третья гармошка, так и есть, причём при любой мощности.
Получилось
5Вт -> 55 Вт,
10 Вт -> 90 Вт.
Какой аттенюатор лучше оставить на входе?
Будет работать с аппаратом 1..10 Вт выходной.
Больше 60...80 Ватт думаю не снимать.
Картинка на выходе стала поровнее в промежутках между пиками. Но гармоники никуда не делись.
Попробовал добавлять смещение - не помогает, как было порядка -10 dBc третья гармошка, так и есть, причём при любой мощности.
Получилось
5Вт -> 55 Вт,
10 Вт -> 90 Вт.
Какой аттенюатор лучше оставить на входе?
Будет работать с аппаратом 1..10 Вт выходной.
Больше 60...80 Ватт думаю не снимать.
ru0aog
R9OFG
- ru0aog
- Сообщения: 1059
- Зарегистрирован: 30 сен 2021, 05:50
- Позывной: ru0aog
- Город: Красноярск
- Имя: Станислав
- Благодарил (а): 138 раз
- Поблагодарили: 152 раза
TC-300 (клон KL-300)
Сообщение ru0aog » 31 мар 2023, 17:46
Что-то не получается добиться линейности.
Сгенерировал двухтоновый сигнал: и подал на микрофонный вход IC-726S через разделительный трансформатор ТОТ-5.
Получился неплохой исходный сигнал: IMD3 > 45 дБ
и выглядит неплохо .
но после ТС-300 получается просто хрень
Сгенерировал двухтоновый сигнал: и подал на микрофонный вход IC-726S через разделительный трансформатор ТОТ-5.
Получился неплохой исходный сигнал: IMD3 > 45 дБ
и выглядит неплохо .
но после ТС-300 получается просто хрень
ru0aog
- ru0aog
- Сообщения: 1059
- Зарегистрирован: 30 сен 2021, 05:50
- Позывной: ru0aog
- Город: Красноярск
- Имя: Станислав
- Благодарил (а): 138 раз
- Поблагодарили: 152 раза
TC-300 (клон KL-300)
Сообщение ru0aog » 21 окт 2023, 11:38
Доброго дня всем!
Решил ещё немного поковырять ТС-300.
Снёс все корректирующие цепочки и ООС.
Получилось вот так: . .
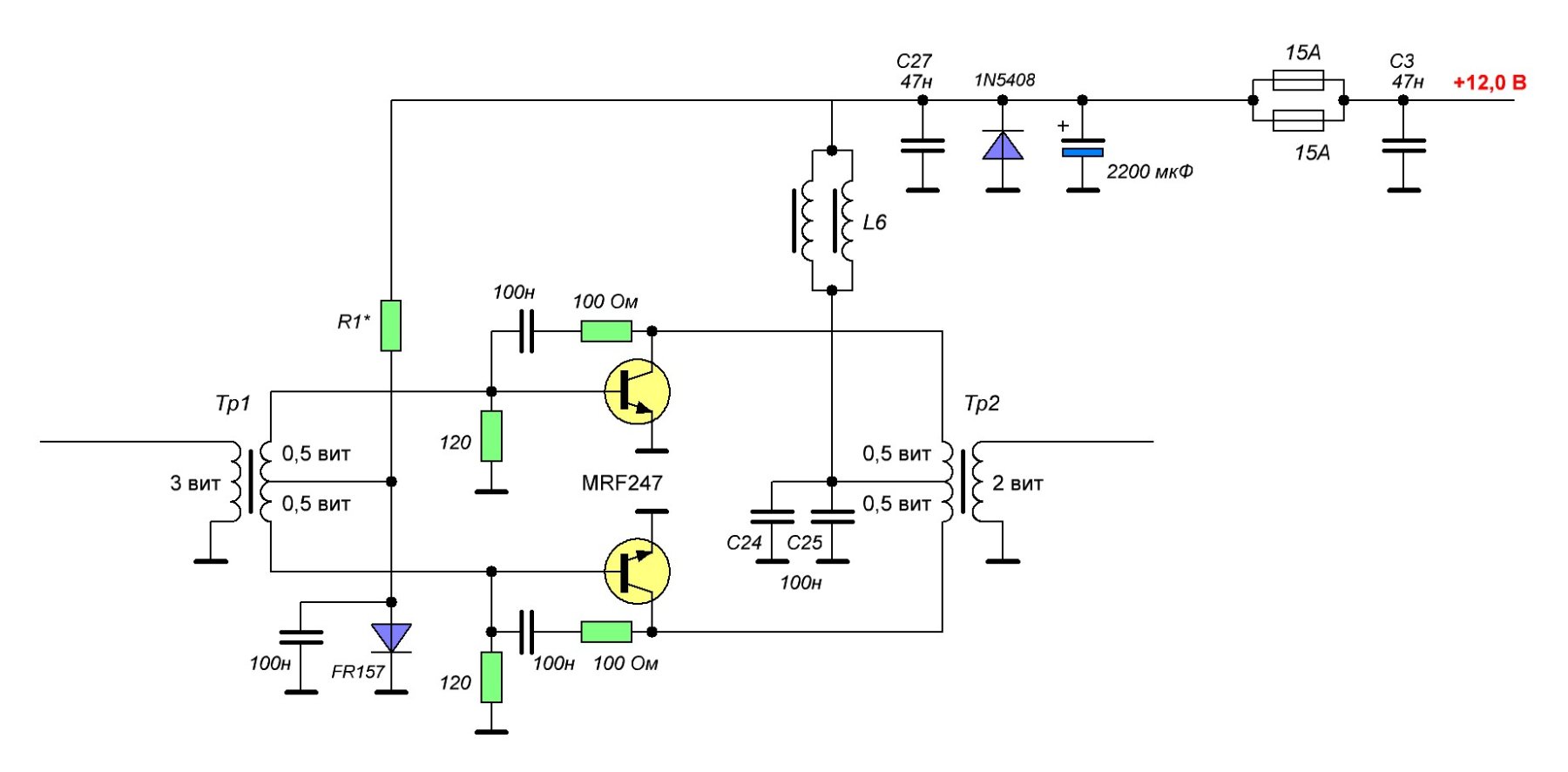
Начнём с выходного трансформатора.
Выходная обмотка - 2 витка.
Резистор смещения 560 Ом. Ток покоя всего каскада 0,1 А.
испытание двухтоновым сигналом даёт: Мощность одного тона:
+50-12,66 dBm = +37,34 dBm (5,4 Вт).
Мощность на пике огибающей будет на 6 дБ больше - 37,44+6 = 43,34 dBm (21.6 Вт)
на нагрузке 50 Ом это будет напряжение корень(P*R)=32,8 В.
Или размах (32,8/0,707)*2 = 92 В.
Смотрим осциллограмму - 90 В, совпадает
потребляемый ток 2,0 А.
.
.
Если к R1 параллельно 560 Ом подкинуть ещё 240 Ом (= 168 Ом), то ток покоя станет 2,5 А.
и получаем Мощность одного тона
+50-7,47 dBm = +42,53 dBm (17,9 Вт).
Мощность на пике огибающей 48,53 dBm (71 Вт).
размах (корень(71*50)/0,707)*2 = 168 В.
по осциллографу 160 В. потребляемый ток 4,7 А.
Решил ещё немного поковырять ТС-300.
Снёс все корректирующие цепочки и ООС.
Получилось вот так: . .
Начнём с выходного трансформатора.
Выходная обмотка - 2 витка.
Резистор смещения 560 Ом. Ток покоя всего каскада 0,1 А.
испытание двухтоновым сигналом даёт: Мощность одного тона:
+50-12,66 dBm = +37,34 dBm (5,4 Вт).
Мощность на пике огибающей будет на 6 дБ больше - 37,44+6 = 43,34 dBm (21.6 Вт)
на нагрузке 50 Ом это будет напряжение корень(P*R)=32,8 В.
Или размах (32,8/0,707)*2 = 92 В.
Смотрим осциллограмму - 90 В, совпадает

.
.
Если к R1 параллельно 560 Ом подкинуть ещё 240 Ом (= 168 Ом), то ток покоя станет 2,5 А.
и получаем Мощность одного тона
+50-7,47 dBm = +42,53 dBm (17,9 Вт).
Мощность на пике огибающей 48,53 dBm (71 Вт).
размах (корень(71*50)/0,707)*2 = 168 В.
по осциллографу 160 В. потребляемый ток 4,7 А.
ru0aog
- ru0aog
- Сообщения: 1059
- Зарегистрирован: 30 сен 2021, 05:50
- Позывной: ru0aog
- Город: Красноярск
- Имя: Станислав
- Благодарил (а): 138 раз
- Поблагодарили: 152 раза
TC-300 (клон KL-300)
Сообщение ru0aog » 21 окт 2023, 11:57
Домотал до 3-х витков.
Резистор смещения 560 Ом. Ток покоя 0,1 А. Размах 64 В Потребляемый ток 2,1 А.
.
Резистор 168 Ом, ток покоя 2,5 А. Размах 135 В. Потребляемый ток 5,7 А.
Резистор смещения 560 Ом. Ток покоя 0,1 А. Размах 64 В Потребляемый ток 2,1 А.
.
Резистор 168 Ом, ток покоя 2,5 А. Размах 135 В. Потребляемый ток 5,7 А.
ru0aog
- ru0aog
- Сообщения: 1059
- Зарегистрирован: 30 сен 2021, 05:50
- Позывной: ru0aog
- Город: Красноярск
- Имя: Станислав
- Благодарил (а): 138 раз
- Поблагодарили: 152 раза
TC-300 (клон KL-300)
Сообщение ru0aog » 21 окт 2023, 12:08
Ну и до кучи отмотал до 1-го витка.
Резистор смещения 560 Ом. Ток покоя 0,1 А. Размах 125 В. Потребляемый ток 2,5 А.
.
Резистор 168 Ом, ток покоя 2,5 А. Размах 150 В. Потребляемый ток 6,6 А.
Делаем вывод, что 2 витка тут - оптимальная вторичка (которая, впрочем, может потом скорректироваться).
Резистор смещения 560 Ом. Ток покоя 0,1 А. Размах 125 В. Потребляемый ток 2,5 А.
.
Резистор 168 Ом, ток покоя 2,5 А. Размах 150 В. Потребляемый ток 6,6 А.
Делаем вывод, что 2 витка тут - оптимальная вторичка (которая, впрочем, может потом скорректироваться).
ru0aog
- ru0aog
- Сообщения: 1059
- Зарегистрирован: 30 сен 2021, 05:50
- Позывной: ru0aog
- Город: Красноярск
- Имя: Станислав
- Благодарил (а): 138 раз
- Поблагодарили: 152 раза
TC-300 (клон KL-300)
Сообщение ru0aog » 21 окт 2023, 12:35
Далее - поскольку транзистор MRF247 - ключевой, то как и все ключевые транзисторы, в более-менее линейный режим входит при больших токах покоя.
Обеспечим ему такой ток.
Резистор смещения 180+240 = 100 Ом. Ток покоя 5,0 А.
IMD3 = 12 дБ Размах 170 В.
Мощность на пике огибающей 72 Вт.
Мощность одного тона 20 Вт. Потребляемый ток 5,8 А.
Чувствительность каскада очень высокая. Мне пришлось поставить на входе аттенюатор -15 дБ.
Что ж. Теперь можно попробовать ввести цепочки ООС. Это снизит усиление.
В таких каскадах резисторы более 330 Ом смысла ставить нет.
220 Ом дали снижение чувствительности на 3 дБ.
Ставлю какие были - по 100 Ом.
Обеспечим ему такой ток.
Резистор смещения 180+240 = 100 Ом. Ток покоя 5,0 А.
IMD3 = 12 дБ Размах 170 В.
Мощность на пике огибающей 72 Вт.
Мощность одного тона 20 Вт. Потребляемый ток 5,8 А.
Чувствительность каскада очень высокая. Мне пришлось поставить на входе аттенюатор -15 дБ.
Что ж. Теперь можно попробовать ввести цепочки ООС. Это снизит усиление.
В таких каскадах резисторы более 330 Ом смысла ставить нет.
220 Ом дали снижение чувствительности на 3 дБ.
Ставлю какие были - по 100 Ом.
ru0aog
ru0aog
- ru0aog
- Сообщения: 1059
- Зарегистрирован: 30 сен 2021, 05:50
- Позывной: ru0aog
- Город: Красноярск
- Имя: Станислав
- Благодарил (а): 138 раз
- Поблагодарили: 152 раза
TC-300 (клон KL-300)
Сообщение ru0aog » 21 окт 2023, 13:01
Пора посмотреть, что там по входу (без Аттенюаторов) творится
ай-яй-яй... Всего 12...16 Ом активного сопротивления.
Мало витков первички входного транса (3 витка).
Надо домотать.
Намотал 6 витков прервички/0,5+0,5 вторички.
Немного получше.
ай-яй-яй... Всего 12...16 Ом активного сопротивления.
Мало витков первички входного транса (3 витка).
Надо домотать.
Намотал 6 витков прервички/0,5+0,5 вторички.
Немного получше.
ru0aog
Вернуться в «Усилители мощности»
Перейти
- Обязательно к прочтению
- Аналоговая схемотехника
- ↳ Супергетеродинные приемники и трансиверы
- ↳ Прямое преобразование
- ↳ Прямое усиление
- ↳ Регенераторы
- ↳ Узлы, блоки, модули
- ↳ Усилители мощности
- Цифровая техника
- ↳ SDR приемники
- ↳ SDR приставки
- ↳ SDR трансиверы
- ↳ Микроконтроллеры и программирование
- Теплая лампота
- ↳ Супергетеродины
- ↳ Регенераторы
- ↳ Прямого усиления
- ↳ УНЧ
- ↳ ВЧ усилители мощности
- Источники питания
- ↳ Трансформаторные и линейные
- ↳ Импульсные и преобразователи
- ↳ Гибриды
- ↳ Аккумуляторы и батареи
- ↳ Альтернативные источники
- Антенны
- ↳ Антенны КВ
- ↳ Антенны УКВ
- ↳ Фидеры кабели
- ↳ Антенные приборы и устройства
- ↳ Тюнеры
- Фирменная аппаратура
- ↳ Yaesu
- ↳ Icom
- ↳ Kenwood
- ↳ Прочие
- Мастерская
- ↳ Измерения, приборы и софт
- ↳ Паяльное оборудование
- ↳ Слесарка
- ↳ ЧПУ и 3D принтеры
- Разное
- ↳ Другие радио темы
- ↳ Полевой день
- ↳ Помогите опознать
- ↳ Куплю Продам Магазины Продавцы
- ↳ Флудильня и оффтоп
- Работа форума