КВ УМ 100w с контроллером и ФНЧ для малосигнальных ТРХ

Аватара пользователя
R9OFG
Сообщения: 1298
Зарегистрирован: 03 ноя 2019, 22:30
Позывной: R9OFG, ex R0AEK
Город: Новосибирск
Имя: Саша
Благодарил (а): 198 раз
Поблагодарили: 316 раз
Контактная информация:

КВ УМ 100w с контроллером и ФНЧ для малосигнальных ТРХ

Сообщение R9OFG » 12 сен 2024, 04:17

Работы по усилителю продолжаются, идет процесс "выдавить" из данной схемы, с RD06 в предоконечном каскаде, приемлемые параметры, по каскаду на RD100 вопросов можно сказать нет. Немного картинок

photo_2024-09-11_21-26-15 (2).jpg
photo_2024-09-11_21-26-15 (3).jpg
photo_2024-09-11_21-26-15 (4).jpg
photo_2024-09-11_21-26-15 (5).jpg
photo_2024-09-11_21-26-15 (6).jpg
photo_2024-09-11_21-26-15.jpg
Из косяков в первой версии печатной платы выявил пару дорожек не дорисованных, лечится просто перемычкой, там 1-2 мм расстояния между компонентами.

В схеме косяк с ключом управления вентилятором, ключ выполнен на полевичке IRLML2246, открывается замыканием на "землю", но я не учел один момент, что если сконфигурировать пин STM32 как open drain (открытый сток), то при отсутствии 0 на этом пине, там всегда висит +3,3v, т.е. пин не болтается в воздухе, в итоги IRLML всегда открыт и вентилятор охлаждения всегда работал, а +3,3v там всегда висито без нуля потому, что пин защищен внутри контроллера двумя диодиками к питанию и к "земле", вылечил добавлением еще одного ключика на 2N7002

Ключ FAN.png

теперь вентилятор охлаждения включается когда достигнут установленный в настройках порог температуры радиатора.

Аватара пользователя
R9OFG
Сообщения: 1298
Зарегистрирован: 03 ноя 2019, 22:30
Позывной: R9OFG, ex R0AEK
Город: Новосибирск
Имя: Саша
Благодарил (а): 198 раз
Поблагодарили: 316 раз
Контактная информация:

КВ УМ 100w с контроллером и ФНЧ для малосигнальных ТРХ

Сообщение R9OFG » 16 сен 2024, 15:06

Что получилось "выдавить" из варианта усилителя с RD06HHF1 в предоконечнике. На НЧ до 70-100 ватт с ИМД не хуже -20dB от тонов двухтонового сигнала
IMD - 10m - 50w.png
IMD - 20m - 50w.png
IMD - 40m - 70w.png
IMD - 80m - 100w.png
ИМД -24dB идет уже с каскада на BFR96 и его АЧХ полностью повторяет выход усилителя, как выровнять более ровнее пока не знаю, скорее всего в следующей версии платы вместо BFR96 будет какой нибудь операционник.

Ниже спектры сигналов на 10/20 и 80m соответсвенно
Спектр - 10m.png
Спектр - 20m.png
Спектр - 80m.png

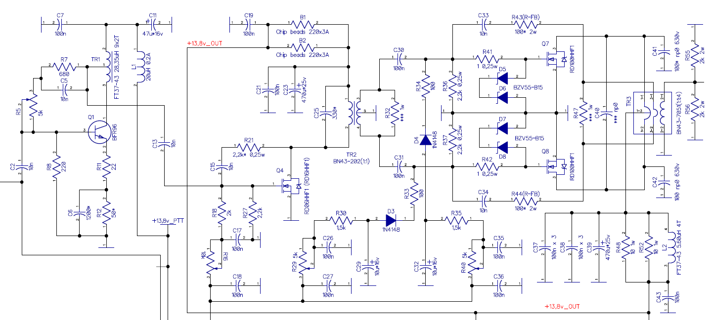
Вот текущая схема каскадов усилителя, с изменениями от первоначального варианта
Схема_1.png

Трансформатор TR2 намотан 1:1 двумя косичками эмалированного провода диаметром 0,5мм по два витка, проводки в косичках соеденены последовательно конец-начало, центральный вывод вторички подсоединен на "землю" для симметрирования входа пары RD100HHF1
TR2 1-1.png

Тональник на ближайшем WebSDR
WebSDR Новокузнецк - 40m.png
По "дудел" в FT8 отвечают норм, в SSB на сигнал не жалуются, говорят хорошо для самоделки.

На этом "мучать" RD06HHF1 заканчиваю, поставлю вместо него RD16HHF1, посмотрим, какая будет разница.

Поправил уже прошивку в плане показаний мощности и КСВ, вроде правильно показывает, к защитам добавил отключение питания с каскадов усилителя при КСВ больше 5, защиту выполняет контроллер на STM32, а это - защита от нестабильности напряжения питания по минимуму и по максимуму, 10 и 15в соответственно, защита по установленному порогу тока потребления.

P.S. При экспериментах и настройке ни один RD не пострадал, и вообще довольно таки надежные эти транзисторы.


Аватара пользователя
R9OFG
Сообщения: 1298
Зарегистрирован: 03 ноя 2019, 22:30
Позывной: R9OFG, ex R0AEK
Город: Новосибирск
Имя: Саша
Благодарил (а): 198 раз
Поблагодарили: 316 раз
Контактная информация:

КВ УМ 100w с контроллером и ФНЧ для малосигнальных ТРХ

Сообщение R9OFG » 20 сен 2024, 20:38

Заработало!

С моим степом 2 до 90 ватт на нч и до 60 ватт на ВЧ, можно и больше накрутить только ИМД будет плохой, а "гадить" в эфире не хочется, результаты измерений с АТТ -55,3dB после эквивалента

АЧХ
АЧХ - ФНЧ-10m.png

ИМД 80м
IMD - 80m.png

ИМД 40м
IMD - 40m.png

ИМД 20м
IMD - 20m.png

ИМД 10м
IMD - 10m.png

Картинки с синусом не выкладываю, смысла особого в них нет, поверьте на слово - там все красиво.
Этот вариант так оставлю, слабоват каскад на BFR96. Следующий вариант будет на операционнике по входу и двухтакт в предоконечнике.

Рабочий стенд_1.png
Рабочий стенд_2.png
Рабочий стенд_3.png
Рабочий стенд_4.png

Схемку подкорректирую со всеми изменениями, выложу с прошивкой. Ошибки в схеме есть, не значительные, но все лечится без пиления платки. Кстати есть 3 штуки платок, если кому интересно, отдам по себестоимости - 1000р + пересылка.

Аватара пользователя
ru0aog
Сообщения: 1059
Зарегистрирован: 30 сен 2021, 05:50
Позывной: ru0aog
Город: Красноярск
Имя: Станислав
Благодарил (а): 138 раз
Поблагодарили: 152 раза

КВ УМ 100w с контроллером и ФНЧ для малосигнальных ТРХ

Сообщение ru0aog » 21 сен 2024, 08:36

Ура! Мои поздравления!

Аватара пользователя
R9OFG
Сообщения: 1298
Зарегистрирован: 03 ноя 2019, 22:30
Позывной: R9OFG, ex R0AEK
Город: Новосибирск
Имя: Саша
Благодарил (а): 198 раз
Поблагодарили: 316 раз
Контактная информация:

КВ УМ 100w с контроллером и ФНЧ для малосигнальных ТРХ

Сообщение R9OFG » 21 сен 2024, 08:42

ru0aog писал(а):
21 сен 2024, 08:36
Ура! Мои поздравления!
Тебе спасибо, сам бы долго вникал!

Oleg
Сообщения: 396
Зарегистрирован: 22 окт 2019, 16:06
Позывной: R2AVB
Город: Москва
Имя: Олег
Благодарил (а): 56 раз
Поблагодарили: 120 раз

КВ УМ 100w с контроллером и ФНЧ для малосигнальных ТРХ

Сообщение Oleg » 22 сен 2024, 00:06

R9OFG писал(а):
20 сен 2024, 20:38
Следующий вариант будет на операционнике
AD8009 отлично подойдет.

Можно и что-нибудь типа OPA2673, но его немного сложнее паять (корпус QFN) и он немного дороже.
Олег
R2AVB

Аватара пользователя
R9OFG
Сообщения: 1298
Зарегистрирован: 03 ноя 2019, 22:30
Позывной: R9OFG, ex R0AEK
Город: Новосибирск
Имя: Саша
Благодарил (а): 198 раз
Поблагодарили: 316 раз
Контактная информация:

КВ УМ 100w с контроллером и ФНЧ для малосигнальных ТРХ

Сообщение R9OFG » 22 сен 2024, 08:29

Oleg писал(а):
22 сен 2024, 00:06
Можно и что-нибудь типа OPA2673
У меня есть OPA2674 вот в таком корпусе
Безымянный.png
Давно хотел ум 1 ватт на нем попробовать сделать в двухтакте

Аватара пользователя
R9OFG
Сообщения: 1298
Зарегистрирован: 03 ноя 2019, 22:30
Позывной: R9OFG, ex R0AEK
Город: Новосибирск
Имя: Саша
Благодарил (а): 198 раз
Поблагодарили: 316 раз
Контактная информация:

КВ УМ 100w с контроллером и ФНЧ для малосигнальных ТРХ

Сообщение R9OFG » 24 сен 2024, 17:41

Накодил прошивку для контроллера усилителя на базе STM32F104C8T6, функционал на текущий момент:

1. На дисплее в рабочем режиме показывает напряжение питания на каскадах усилителя, ток потребления каскадами усилителя, выходную мощность, КСВ, активную секцию ФНЧ, температуру радиатора, "градусник" выходной мощности.
2. Управление секциями ФНЧ как в ручном режиме, так и по командам с трансивера по стандартному ABCD коду.
3. Включение PTT либо +5v, либо по замыканию на "землю".
4. Контроль напряжения питания по минимальному и максимальному порогу, при выходе за пределы, отключается питание с каскадов усилителя и на дисплее показывает соответствующее предупреждение.
5. Контроль тока потребления по максимальному порогу, при выходе за предел отключается питание с каскадов усилителя и на дисплее показывает соответствующее предупреждение.
6. Контроль КСВ, при превышении установленного порога, отключается питание с каскадов усилителя и на дисплее показывает соответствующее предупреждение.
7. Контроль температуры радиатора транзисторов, при превышении установленного значения включается вентилятор охлаждения.
8. Первая функция цифрового аттенюатора на входе усилителя - установка оптимального уровня, для лучшего согласования, сигнала на входе усилителя для каждого из 9-ти диапазонов отдельно, в настройках затухание указывается в dB.
9. Вторая функция цифрового аттенюатора на входе усилителя, плавная регулировка выходной мощности на лету для каждого из 9-ти диапазонов отдельно, в данном режиме показывается текущее затухание аттенюатора в dB.
10. Подсветка дисплея, вкл всегда, авто (отключается через некоторое время и включается при каком либо событии), выкл всегда, есть два типа таких дисплеев инверсный и не инверсный.

Все настройки сохраняются во FLASH памяти STM32, привычного авээровского EEPROM там нет, сохранение настроек сделано таким образом, что при каждой записи меняется ячейка памяти, тем самым значительно продлеваем жизнь МК. Настройки не сбрасываются после отключения питания, за исключением установленной выходной мощности для каждого диапазона, хотя можно и это сохранять.

Прошивка прилагается

_hf_pa_control_stm32f103c8t6_v_1-0_24-09-2024.zip
(35.63 КБ) 755 скачиваний

Картинки дисплея контроллера

Дисплей-1.png
Дисплей-2.png
Настройки-1.png
Настройки-2.png
Настройки-3.png
Настройки-4.png
Настройки-5.png

Аватара пользователя
R9OFG
Сообщения: 1298
Зарегистрирован: 03 ноя 2019, 22:30
Позывной: R9OFG, ex R0AEK
Город: Новосибирск
Имя: Саша
Благодарил (а): 198 раз
Поблагодарили: 316 раз
Контактная информация:

КВ УМ 100w с контроллером и ФНЧ для малосигнальных ТРХ

Сообщение R9OFG » 29 сен 2024, 15:15

Обновленная прошивка на контроллер, исправлено:

1. Исправлена причина зависания МК с КСВ больше 3. Причина зависания была не в наводках, а из за ошибки в коде. Зависание МК от наводок на данный момент ни разу не наблюдалось ни на одном из диапазонов.
2. Увеличено время на настройку автотюнера, чтобы контроллер сразу не ругался на высокое КСВ во время настройки.
3. Автоматическая смена секций ФНЧ в настройках входного уровня по диапазонам, если включен ручной режим смены секции ФНЧ.

Circuit_HF_PA_BFR96_RD16_RD100x2_v1.1.pdf
(173.12 КБ) 766 скачиваний
_hf_pa_control_stm32f103c8t6_v_1-0_29-09-2024.zip
(37.15 КБ) 737 скачиваний
Board_HF_PA_BFR96_RD16_RD100x2_v1.1_gerber.zip
(204.34 КБ) 741 скачивание

Alex76_44
Сообщения: 3
Зарегистрирован: 29 июл 2020, 08:39
Город: Ярославль
Благодарил (а): 9 раз
Поблагодарили: 1 раз

КВ УМ 100w с контроллером и ФНЧ для малосигнальных ТРХ

Сообщение Alex76_44 » 01 окт 2024, 11:33

R9OFG писал(а):
20 сен 2024, 20:38
Кстати есть 3 штуки платок, если кому интересно, отдам по себестоимости - 1000р + пересылка.
Александр, приветствую, интересно, если можно в "корзинку" одну штучку ))
Прочел эту ветку, труд конечно проделан Вами титанический, сам недавно достал из "пыльного" ящика платы "Степана-2", часть из них уже "набита", ждет наладки, вот наткнулся на Вашу разработку, думаю будет оптимально повторить. Тут много читал про Step, смысл постов такой, что нагружать такие трансиверы "киловатниками" не совсем уместно.(может и ошибаюсь), поэтому выбор пал на Ваш УМ.

Ответить

Вернуться в «Усилители мощности»