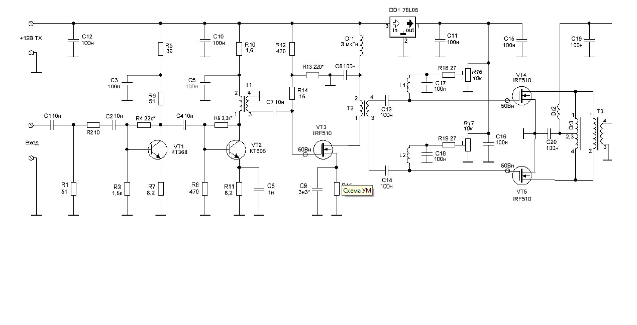
Добрый день. Купил в одном магазине усилитель для Клопика. Схема ниже.
Проблема с VT3, возбуждается при установке тока покоя. Читаем инструкцию, если шунтировать затвор VT3 конденсатором 0,1 мкФ, то возбуд пропадает, но мы шунтируем обмотку T1 по ВЧ. Пробовал делать ООС 470 ОМ + 4,7н, не получается. Как победить возбуд, есть мысли?
УМ 2xIRF610 (Клопик)
duss1981
- R4YAE
- Сообщения: 397
- Зарегистрирован: 13 окт 2019, 22:08
- Откуда: Чувашия
- Позывной: R4YAE
- Благодарил (а): 54 раза
- Поблагодарили: 186 раз
УМ 2xIRF610 (Клопик)
Сообщение R4YAE » 29 июл 2023, 19:52
Ферритовую бусинку на затвор установили?
Конденсатор 0,1мкФ нужен только на время настройки тока покоя, после этого его нужно удалить. Попробуйте увеличить ёмкость конденсатора в цепи дополнительной обратной связи до 10нФ.
Покажите свой монтаж, может там что не так
Конденсатор 0,1мкФ нужен только на время настройки тока покоя, после этого его нужно удалить. Попробуйте увеличить ёмкость конденсатора в цепи дополнительной обратной связи до 10нФ.
Покажите свой монтаж, может там что не так
R4YAE
Vладимир
duss1981
Вернуться в «Усилители мощности»
Перейти
- Обязательно к прочтению
- Аналоговая схемотехника
- ↳ Супергетеродинные приемники и трансиверы
- ↳ Прямое преобразование
- ↳ Прямое усиление
- ↳ Регенераторы
- ↳ Узлы, блоки, модули
- ↳ Усилители мощности
- Цифровая техника
- ↳ SDR приемники
- ↳ SDR приставки
- ↳ SDR трансиверы
- ↳ Микроконтроллеры и программирование
- Теплая лампота
- ↳ Супергетеродины
- ↳ Регенераторы
- ↳ Прямого усиления
- ↳ УНЧ
- ↳ ВЧ усилители мощности
- Источники питания
- ↳ Трансформаторные и линейные
- ↳ Импульсные и преобразователи
- ↳ Гибриды
- ↳ Аккумуляторы и батареи
- ↳ Альтернативные источники
- Антенны
- ↳ Антенны КВ
- ↳ Антенны УКВ
- ↳ Фидеры кабели
- ↳ Антенные приборы и устройства
- ↳ Тюнеры
- Фирменная аппаратура
- ↳ Yaesu
- ↳ Icom
- ↳ Kenwood
- ↳ Прочие
- Мастерская
- ↳ Измерения, приборы и софт
- ↳ Паяльное оборудование
- ↳ Слесарка
- ↳ ЧПУ и 3D принтеры
- Разное
- ↳ Другие радио темы
- ↳ Полевой день
- ↳ Помогите опознать
- ↳ Куплю Продам Магазины Продавцы
- ↳ Флудильня и оффтоп
- Работа форума