Верно, Владимир, попробовал я эти обе функции, настраивать надо, по мне так лучше самому расставить детальки, потом запустить автотрассировщик, и сидеть править то, что не нравится. Заметил еще одну особенность, если потом делаешь заливку пустых областей и привязываешь к сети земли (общего провода), то ранее созданные дорожки для земли все равно под заливкой остаются. Хотя может я и не так делал, осваиваю же пока.
Но для себя определил, что DipTrace удобная вещь. Буду теперь им пользоваться.
DipTrace
R9OFG
-
- Сообщения: 604
- Зарегистрирован: 20 ноя 2019, 19:00
- Город: Ленинград
- Имя: Андрей
- Благодарил (а): 160 раз
- Поблагодарили: 174 раза
DipTrace
Сообщение Криворукий » 10 фев 2020, 23:19
R0AEK, R2AJI, благодарю!
Честно сказать у меня уже были мысли, что нет такой волшебной кнопки.
Нарисовал схему, нажал и... автоматом получил готовый рисунок платы.
Честно сказать у меня уже были мысли, что нет такой волшебной кнопки.
Нарисовал схему, нажал и... автоматом получил готовый рисунок платы.
Криворукий
R9OFG
- R9OFG
- Сообщения: 1298
- Зарегистрирован: 03 ноя 2019, 22:30
- Позывной: R9OFG, ex R0AEK
- Город: Новосибирск
- Имя: Саша
- Благодарил (а): 198 раз
- Поблагодарили: 316 раз
- Контактная информация:
DipTrace
Сообщение R9OFG » 21 фев 2020, 17:02
Разобрался! Там даже онлайн просмотрщик герберов есть. Обещали производство платок под фильтр 3-4 дня, уже 6-ой пошел, сделаем скидку на их ситуацию, посмотрим, что приедет!
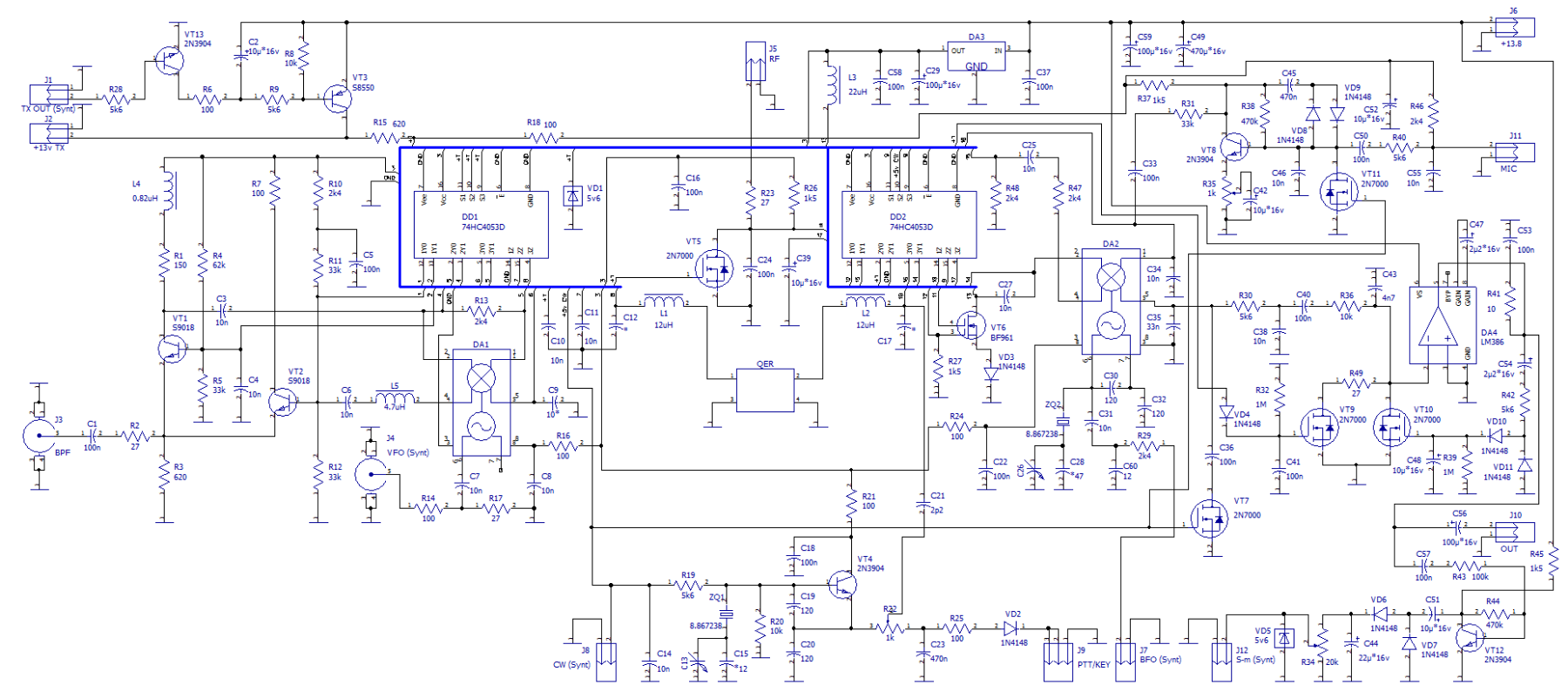
Для более детального изучения DipTrace, для своих радиолюбительских целей, попробовал развести основную платку STEP-II под SMD.
DipTrace нравится все больше и больше. Особенно понравилось то, что в схеме выбираешь тип корпуса + посадочное место, правильно выстраиваешь цепи и прототип печатки можно делать с первого компонента. DipTrace позволяет добавлять компоненты из измененной схемы в уже проектируемую печатку, что значительно упрощает процесс ручной компоновки будущей платы. Согласитесь или сразу расставлять десятки компонентов, или делать это по узлам, добавляя к уже имеющемуся проекту!
Вот мой, пока черновой вариант, тут кроме НЧ и CW узлов, компоненты расставляю руками, а трассировку уже DipTrace делает
. Хочу попробовать разместить все на платке 5*9см. Есть идея трех-слойку сделать, чтобы землей развязать верх и низ, так как НЧ часть будет с обоих сторон платки и видимо там же придется попробовать разместить CW узел, но пока не уверен.... надо ли?!
R9OFG
- dopl
- Сообщения: 95
- Зарегистрирован: 16 окт 2019, 20:00
- Город: Карасук
- Благодарил (а): 38 раз
- Поблагодарили: 27 раз
DipTrace
Сообщение dopl » 04 мар 2020, 22:57
Эхх...
А я так с диптрейсом и не разобрался толком.
Делал печатку для ЛБП на TL081, с применением СМД резисторов.Так печатка вышла раза в два больше чем на выводных
Потом немножко переработал
Потом мне попались схемы коммутатора обмоток и включение/выключение нагрузки одной не фиксируемой кнопкой
Два раза уже брался расставить компоненты и нарисовать дорожки.Но терпения не хватает 
А я так с диптрейсом и не разобрался толком.
Делал печатку для ЛБП на TL081, с применением СМД резисторов.Так печатка вышла раза в два больше чем на выводных


"Не сломал сам?...Приноси!"
dopl
- R9OFG
- Сообщения: 1298
- Зарегистрирован: 03 ноя 2019, 22:30
- Позывной: R9OFG, ex R0AEK
- Город: Новосибирск
- Имя: Саша
- Благодарил (а): 198 раз
- Поблагодарили: 316 раз
- Контактная информация:
DipTrace
Сообщение R9OFG » 12 мар 2020, 16:49
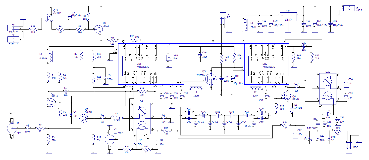
В DipTrace есть прикольная фишка, можно сделать компонент/корпус из 3D модели.
Вот как у меня получилось из отдельного проекта в DipTrace кварцевого фильтра сделать этот КФ отдельным компонентом и добавить на основную платку STEP-II в SMD. Размер платки получился 5*10см, монтаж плотненький. Компоновку компонентов делал разными блоками, не исключаю, что возможны и взаимовлияния блоков. Но это уже буду проверять на практике.
Проект платки в smd можно сказать готов, сегодня пришло уведомление с почты РФ, что пробные платки для КФ (хотя они не для данной реализации) выпущены таможней, значит дня через три-четыре получу. Опробую QER фильтр и после закажу пробные печатки для STEP-II в SMD.
Вот как у меня получилось из отдельного проекта в DipTrace кварцевого фильтра сделать этот КФ отдельным компонентом и добавить на основную платку STEP-II в SMD. Размер платки получился 5*10см, монтаж плотненький. Компоновку компонентов делал разными блоками, не исключаю, что возможны и взаимовлияния блоков. Но это уже буду проверять на практике.
Проект платки в smd можно сказать готов, сегодня пришло уведомление с почты РФ, что пробные платки для КФ (хотя они не для данной реализации) выпущены таможней, значит дня через три-четыре получу. Опробую QER фильтр и после закажу пробные печатки для STEP-II в SMD.
R9OFG
- R9OFG
- Сообщения: 1298
- Зарегистрирован: 03 ноя 2019, 22:30
- Позывной: R9OFG, ex R0AEK
- Город: Новосибирск
- Имя: Саша
- Благодарил (а): 198 раз
- Поблагодарили: 316 раз
- Контактная информация:
DipTrace
Сообщение R9OFG » 13 мар 2020, 09:32
В дополнении к предыдущему посту.
Вкратце опишу как получилось из платки кварцевого фильтра сделать отдельный компонент в 3D средствами DipTrace.
Создал проект КФ, сделал расстановку компонентов и трассировку
Из 3D модели сделал экспорт в формат VRML (единицы измерения поставил миллиметры)
Создал новый компонент для размещения на схеме
Создал посадочное место для нового компонента по размерам КФ
Добавил на посадочное место 3D модель платки КФ из VRML файлика, подобрав масштаб и координаты размещения 3D модели Потом добавил новый компонент в схему и обновил проект печатки по компонентам, результат постом выше описан.
Вкратце опишу как получилось из платки кварцевого фильтра сделать отдельный компонент в 3D средствами DipTrace.
Создал проект КФ, сделал расстановку компонентов и трассировку
Из 3D модели сделал экспорт в формат VRML (единицы измерения поставил миллиметры)
Создал новый компонент для размещения на схеме
Создал посадочное место для нового компонента по размерам КФ
Добавил на посадочное место 3D модель платки КФ из VRML файлика, подобрав масштаб и координаты размещения 3D модели Потом добавил новый компонент в схему и обновил проект печатки по компонентам, результат постом выше описан.
R9OFG
Вернуться в «Другие радио темы»
Перейти
- Обязательно к прочтению
- Аналоговая схемотехника
- ↳ Супергетеродинные приемники и трансиверы
- ↳ Прямое преобразование
- ↳ Прямое усиление
- ↳ Регенераторы
- ↳ Узлы, блоки, модули
- ↳ Усилители мощности
- Цифровая техника
- ↳ SDR приемники
- ↳ SDR приставки
- ↳ SDR трансиверы
- ↳ Микроконтроллеры и программирование
- Теплая лампота
- ↳ Супергетеродины
- ↳ Регенераторы
- ↳ Прямого усиления
- ↳ УНЧ
- ↳ ВЧ усилители мощности
- Источники питания
- ↳ Трансформаторные и линейные
- ↳ Импульсные и преобразователи
- ↳ Гибриды
- ↳ Аккумуляторы и батареи
- ↳ Альтернативные источники
- Антенны
- ↳ Антенны КВ
- ↳ Антенны УКВ
- ↳ Фидеры кабели
- ↳ Антенные приборы и устройства
- ↳ Тюнеры
- Фирменная аппаратура
- ↳ Yaesu
- ↳ Icom
- ↳ Kenwood
- ↳ Прочие
- Мастерская
- ↳ Измерения, приборы и софт
- ↳ Паяльное оборудование
- ↳ Слесарка
- ↳ ЧПУ и 3D принтеры
- Разное
- ↳ Другие радио темы
- ↳ Полевой день
- ↳ Помогите опознать
- ↳ Куплю Продам Магазины Продавцы
- ↳ Флудильня и оффтоп
- Работа форума