Гитарные усилители

Аватара пользователя
R4YAE
Сообщения: 397
Зарегистрирован: 13 окт 2019, 22:08
Откуда: Чувашия
Позывной: R4YAE
Благодарил (а): 54 раза
Поблагодарили: 186 раз

Гитарные усилители

Сообщение R4YAE » 20 окт 2019, 23:23

Поликаю время от времени на электрогитаре, и смастерил для себя пару ламповых усилителей для души.
Вложения
S6300778.jpg
S6300776.jpg
SAM_1996.JPG
SAM_1251.JPG
SAM_0959.JPG
SAM_0958.JPG
SAM_0955.JPG
SAM_0953.JPG

Аватара пользователя
Roman1976_VR
Сообщения: 141
Зарегистрирован: 14 окт 2019, 19:02
Откуда: Россия, Псковская область
Позывной: UA1WBM
Город: KO38XT
Благодарил (а): 21 раз
Поблагодарили: 33 раза

Гитарные усилители

Сообщение Roman1976_VR » 22 окт 2019, 10:47

Вещь! А схема есть? Какие гитары у Вас?
Kenwood TM-D700 + 144/430 AY-V5U7, Kenwood TS440S/AT + Dipole


Аватара пользователя
R4YAE
Сообщения: 397
Зарегистрирован: 13 окт 2019, 22:08
Откуда: Чувашия
Позывной: R4YAE
Благодарил (а): 54 раза
Поблагодарили: 186 раз

Гитарные усилители

Сообщение R4YAE » 22 окт 2019, 20:59

Roman1976_VR писал(а):
22 окт 2019, 10:47
Вещь! А схема есть? Какие гитары у Вас?
Гитара Fernandes Les Paul RLC-50JS, кабинет самодельный с динамиком Vintage 30.
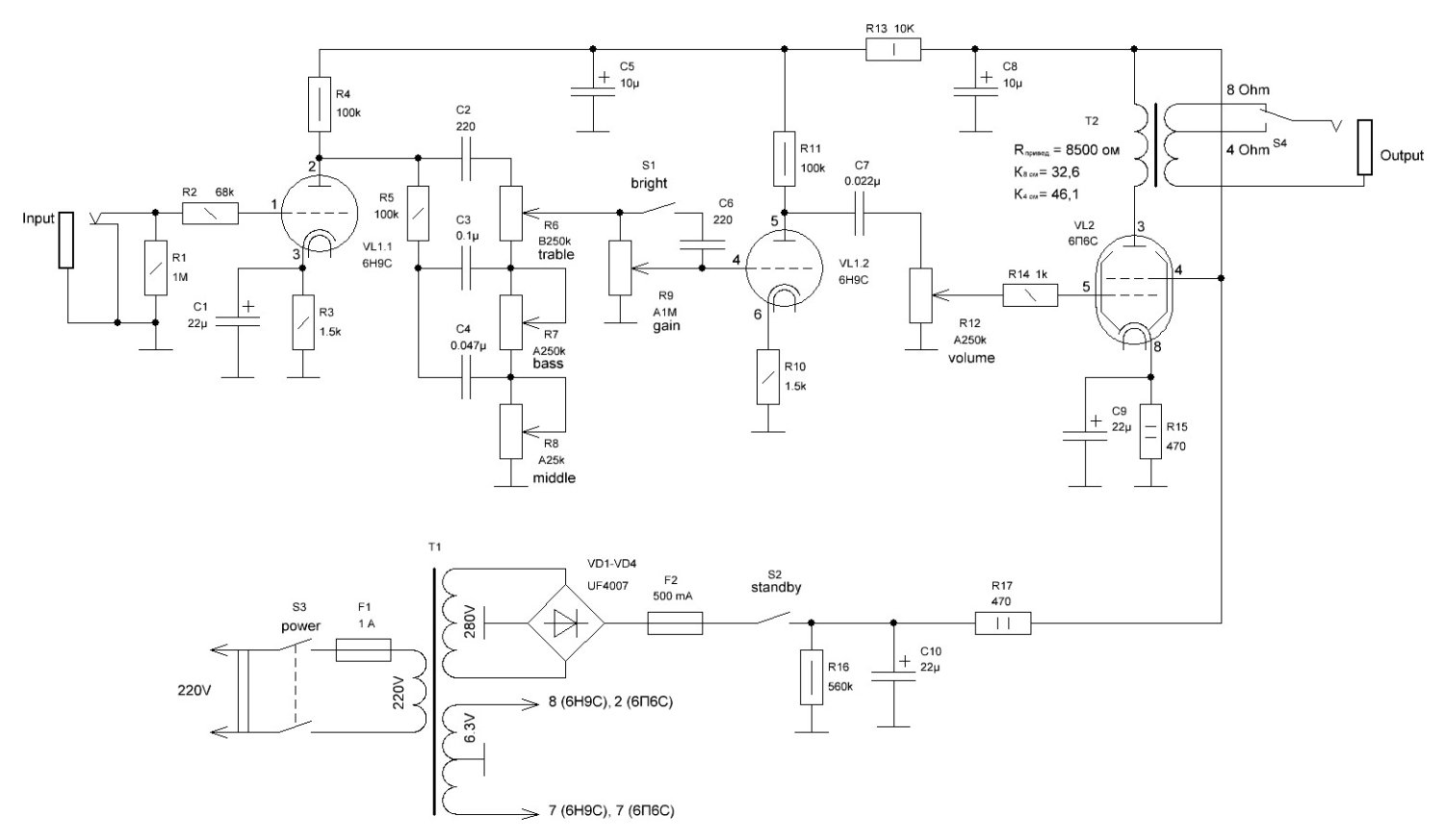
Схемы прикладываю. Сейчас пользуюсь маленьким усилителем - модернизация легендарного Fender Champ - совместно с самодельноq педалькой OCD
Вложения
Fender Champ mod.JPG
Ламповый гитарный усилитель.JPG

Аватара пользователя
Roman1976_VR
Сообщения: 141
Зарегистрирован: 14 окт 2019, 19:02
Откуда: Россия, Псковская область
Позывной: UA1WBM
Город: KO38XT
Благодарил (а): 21 раз
Поблагодарили: 33 раза

Гитарные усилители

Сообщение Roman1976_VR » 22 окт 2019, 21:12

R4YAE писал(а):
22 окт 2019, 20:59
Гитара Fernandes Les Paul RLC-50JS, кабинет самодельный с динамиком Vintage 30.
Схемы прикладываю. Сейчас пользуюсь маленьким усилителем - модернизация легендарного Fender Champ - совместно с самодельноq педалькой OCD
Спасибо! У меня три гитары (но как говорится - "счастье для гитариста - это еще одна гитара" :) )
Gibson Explorer New Century (2007г.Limited Edition, их всего было выпущено 400 шт.), Yamaha RGX 520R, Cort-X6. Преамп собирал на 3-х 6Н2П-ЕВ, потом купил гитарный процессор BOSS GT-1, маленький, компактный, и в нем всё есть. Конечно, я с лампой не спорю, потому что она настоящая, живая и тёплая :)
Kenwood TM-D700 + 144/430 AY-V5U7, Kenwood TS440S/AT + Dipole

Аватара пользователя
R4YAE
Сообщения: 397
Зарегистрирован: 13 окт 2019, 22:08
Откуда: Чувашия
Позывной: R4YAE
Благодарил (а): 54 раза
Поблагодарили: 186 раз

Гитарные усилители

Сообщение R4YAE » 22 окт 2019, 21:20

Roman1976_VR писал(а):
22 окт 2019, 21:12
BOSS GT-1
Да, неплохая "трынделка". У меня из боссов есть только "песочная" металзон. Никак руки не доберутся довести её до ума. Хотя, и не доберутся, наверно. OCD полностью удовлетворяет)
IMG_20190612_213604.jpg

Аватара пользователя
Roman1976_VR
Сообщения: 141
Зарегистрирован: 14 окт 2019, 19:02
Откуда: Россия, Псковская область
Позывной: UA1WBM
Город: KO38XT
Благодарил (а): 21 раз
Поблагодарили: 33 раза

Гитарные усилители

Сообщение Roman1976_VR » 23 окт 2019, 12:21

Мои "самопальные" риффы :)

phpBB [video]
Kenwood TM-D700 + 144/430 AY-V5U7, Kenwood TS440S/AT + Dipole

Аватара пользователя
R4YAE
Сообщения: 397
Зарегистрирован: 13 окт 2019, 22:08
Откуда: Чувашия
Позывной: R4YAE
Благодарил (а): 54 раза
Поблагодарили: 186 раз

Гитарные усилители

Сообщение R4YAE » 23 окт 2019, 21:53

Админ, стоит добавить смайл с "козой" для роцкеров :D
По теме. Была мысль запилить ламповый преамп, но очень уж лениво стало. В принципе, ламповых усилителей много не бывает, но всё же, ставить их некуда((

Аватара пользователя
Roman1976_VR
Сообщения: 141
Зарегистрирован: 14 окт 2019, 19:02
Откуда: Россия, Псковская область
Позывной: UA1WBM
Город: KO38XT
Благодарил (а): 21 раз
Поблагодарили: 33 раза

Гитарные усилители

Сообщение Roman1976_VR » 23 окт 2019, 22:07

R4YAE писал(а):
23 окт 2019, 21:53
стоит добавить смайл с "козой" для роцкеров
\m/
Kenwood TM-D700 + 144/430 AY-V5U7, Kenwood TS440S/AT + Dipole

Аватара пользователя
R4YAE
Сообщения: 397
Зарегистрирован: 13 окт 2019, 22:08
Откуда: Чувашия
Позывной: R4YAE
Благодарил (а): 54 раза
Поблагодарили: 186 раз

Гитарные усилители

Сообщение R4YAE » 11 окт 2024, 21:56

Наконец-то закончил двухлетнюю эпопею строительства своего очередного гитарного усилителя 8-)
Корпус из гнутой фанеры, шасси из 3мм фольгированного стеклотекстолита, монтаж комбинированный - на печатных платах и навесом.
Закрыл гештальт и со вчерашнего дня сплю спокойно :D
1728671389743-.jpg
1728669186183.jpg
1728669186063.jpg

Аватара пользователя
R9OFG
Сообщения: 1298
Зарегистрирован: 03 ноя 2019, 22:30
Позывной: R9OFG, ex R0AEK
Город: Новосибирск
Имя: Саша
Благодарил (а): 198 раз
Поблагодарили: 316 раз
Контактная информация:

Гитарные усилители

Сообщение R9OFG » 13 окт 2024, 17:14

R4YAE писал(а):
11 окт 2024, 21:56
Наконец-то закончил двухлетнюю эпопею строительства своего очередного гитарного усилителя 8-)
Корпус из гнутой фанеры, шасси из 3мм фольгированного стеклотекстолита, монтаж комбинированный - на печатных платах и навесом.
Закрыл гештальт и со вчерашнего дня сплю спокойно :D
С душой сделано! Пропиткой бы пройти дерево!

Ответить

Вернуться в «УНЧ»