Доброго всем дня!
Что ж, долго хандрил мой анализатор - включался не с первого раза (приходилось "жулькать кнопочку"), выключался тоже не сразу. И вот настал тот день когда он включился самостоятельно.
Прибор стоял под сетевым напряжением без перерыва у меня пару лет, и неизвестно сколько до этого (дата последней поверки - 2006 год).
За это время в соседнем подъезде отгорал ноль. У меня ничего не испортилось, но скачки напряжения были.
В итоге, симптомы: после подачи питания (сетевым выключателем сзади) прибор включается сам, выключить его кнопкой с передней панели невозможно.
Через 10 минут работы начинаются кратковременные провалы в работе вентиляторов, которые перерастают в перезагрузку прибора.
Все признаки указывают на блок питания. Его и буду ковырять.
Сейчас надо бы разобраться - куда приходят сигналы с кнопки, как запускается БП.
Запустить его отдельно, нагрузить, погонять под нагрузкой.
Думаю, что кнопка рулит напрямую БП. А сам девайс включается/выключается по наличию/отсутствию питания.
Возможно, скачки напруги поджарили дежурку...
.
Ремонт анализатора Nex1 NS-30
- ru0aog
- Сообщения: 1053
- Зарегистрирован: 30 сен 2021, 05:50
- Позывной: ru0aog
- Город: Красноярск
- Имя: Станислав
- Благодарил (а): 138 раз
- Поблагодарили: 151 раз
Ремонт анализатора Nex1 NS-30
Сообщение ru0aog » 30 янв 2025, 05:44
Последний раз редактировалось ru0aog 30 янв 2025, 06:04, всего редактировалось 2 раза.
ru0aog
- ru0aog
- Сообщения: 1053
- Зарегистрирован: 30 сен 2021, 05:50
- Позывной: ru0aog
- Город: Красноярск
- Имя: Станислав
- Благодарил (а): 138 раз
- Поблагодарили: 151 раз
Ремонт анализатора Nex1 NS-30
Сообщение ru0aog » 30 янв 2025, 05:51
БП с виду не особо сложный - обычный импульсный питатель с кучей вторичных напряжений.
Но удручает отсутствие схемы.
. .
Мощность блока - 90 ватт.
Сеть сглаживается, фильтруется и выпрямляется.
Между выпрямителем и накопительной ёмкостью установлен мощный транзистор Q1, управляемый микросхемой mc33262p (контроллер коэффициента мощности).
Далее энергия поступает на другой мощный транзистор Q2, который контролируется микросхемой ka7552 (ШИМ-контроллер).
Q2 нагружен на импульсный трансформатор Т2, вторичка которого питает три выпрямителя.
Смущает, что сетевые полуволны через оптопару приходят на схему моновибратора на ka555i, откуда поступают на flip-flop триггер на 74hc73 и уходят куда-то дальше.
Пока буду ковырять плату и составлять схему.
Но удручает отсутствие схемы.
. .
Мощность блока - 90 ватт.
Сеть сглаживается, фильтруется и выпрямляется.
Между выпрямителем и накопительной ёмкостью установлен мощный транзистор Q1, управляемый микросхемой mc33262p (контроллер коэффициента мощности).
Далее энергия поступает на другой мощный транзистор Q2, который контролируется микросхемой ka7552 (ШИМ-контроллер).
Q2 нагружен на импульсный трансформатор Т2, вторичка которого питает три выпрямителя.
Смущает, что сетевые полуволны через оптопару приходят на схему моновибратора на ka555i, откуда поступают на flip-flop триггер на 74hc73 и уходят куда-то дальше.
Пока буду ковырять плату и составлять схему.
ru0aog
- ru0aog
- Сообщения: 1053
- Зарегистрирован: 30 сен 2021, 05:50
- Позывной: ru0aog
- Город: Красноярск
- Имя: Станислав
- Благодарил (а): 138 раз
- Поблагодарили: 151 раз
Ремонт анализатора Nex1 NS-30
Сообщение ru0aog » 30 янв 2025, 18:36
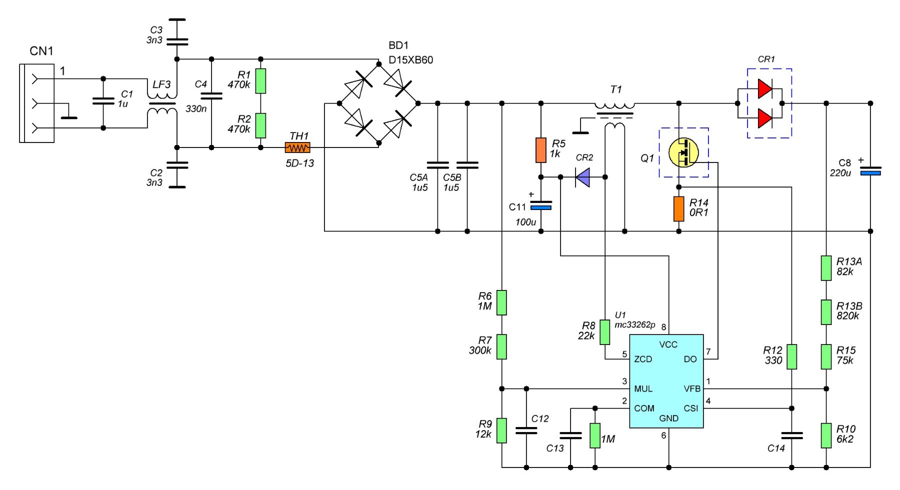
Нарисовал входные цепи и контроллер коэффициента мощности.
Сделано почти по даташиту
Эта часть схемы всегда находится под напряжением.
Сделано почти по даташиту
Эта часть схемы всегда находится под напряжением.
- 01.rar
- (5.73 КБ) 1087 скачиваний
ru0aog
- ru0aog
- Сообщения: 1053
- Зарегистрирован: 30 сен 2021, 05:50
- Позывной: ru0aog
- Город: Красноярск
- Имя: Станислав
- Благодарил (а): 138 раз
- Поблагодарили: 151 раз
Ремонт анализатора Nex1 NS-30
Сообщение ru0aog » 31 янв 2025, 18:25
Вся высоковольтная часть.
Управляется 3-мя оптопарами и ещё один датчик фазы сети
. .
Управляется 3-мя оптопарами и ещё один датчик фазы сети
. .
- 02.rar
- (288.64 КБ) 1106 скачиваний
ru0aog
- ru0aog
- Сообщения: 1053
- Зарегистрирован: 30 сен 2021, 05:50
- Позывной: ru0aog
- Город: Красноярск
- Имя: Станислав
- Благодарил (а): 138 раз
- Поблагодарили: 151 раз
Ремонт анализатора Nex1 NS-30
Сообщение ru0aog » 01 фев 2025, 06:35
Возможно, дело в питании дежурки (м/с U2A)
. .
Как подсказали старшие товарищи, С24 под подозрением.
Выпаиваем
. .
Обмеряем...
. .
Для контроля беру похожий новый китайский
. .
разница налицо
.
. .
Как подсказали старшие товарищи, С24 под подозрением.
Выпаиваем
. .
Обмеряем...
. .
Для контроля беру похожий новый китайский
. .
разница налицо
.
ru0aog
- ru0aog
- Сообщения: 1053
- Зарегистрирован: 30 сен 2021, 05:50
- Позывной: ru0aog
- Город: Красноярск
- Имя: Станислав
- Благодарил (а): 138 раз
- Поблагодарили: 151 раз
Ремонт анализатора Nex1 NS-30
Сообщение ru0aog » 01 фев 2025, 12:37
Чем дальше в лес, тем толще партизаны.
Вот такой кондёрик из цепи питания преобразователя
. .
показал вот это
. .
В итоге: все мелкие электролиты высоковольтной части заменены. Особенно подвели С24 и С11 - они всегда в работе, даже когда прибор выключен.
С17 более-менее жив, но тоже был заменён, раз уж я его выпаял.
Вентилятор БП тоже под замену - гремел как ведро с болтами.
.
Сборка, проверка
. .
всё ок. Работает, как и должен.
Ремонт можно считать оконченным
. .
Вот такой кондёрик из цепи питания преобразователя
. .
показал вот это
. .
В итоге: все мелкие электролиты высоковольтной части заменены. Особенно подвели С24 и С11 - они всегда в работе, даже когда прибор выключен.
С17 более-менее жив, но тоже был заменён, раз уж я его выпаял.
Вентилятор БП тоже под замену - гремел как ведро с болтами.
.
Сборка, проверка
. .
всё ок. Работает, как и должен.
Ремонт можно считать оконченным
. .
ru0aog
Вернуться в «Измерения, приборы и софт»
Перейти
- Обязательно к прочтению
- Аналоговая схемотехника
- ↳ Супергетеродинные приемники и трансиверы
- ↳ Прямое преобразование
- ↳ Прямое усиление
- ↳ Регенераторы
- ↳ Узлы, блоки, модули
- ↳ Усилители мощности
- Цифровая техника
- ↳ SDR приемники
- ↳ SDR приставки
- ↳ SDR трансиверы
- ↳ Микроконтроллеры и программирование
- Теплая лампота
- ↳ Супергетеродины
- ↳ Регенераторы
- ↳ Прямого усиления
- ↳ УНЧ
- ↳ ВЧ усилители мощности
- Источники питания
- ↳ Трансформаторные и линейные
- ↳ Импульсные и преобразователи
- ↳ Гибриды
- ↳ Аккумуляторы и батареи
- ↳ Альтернативные источники
- Антенны
- ↳ Антенны КВ
- ↳ Антенны УКВ
- ↳ Фидеры кабели
- ↳ Антенные приборы и устройства
- ↳ Тюнеры
- Фирменная аппаратура
- ↳ Yaesu
- ↳ Icom
- ↳ Kenwood
- ↳ Прочие
- Мастерская
- ↳ Измерения, приборы и софт
- ↳ Паяльное оборудование
- ↳ Слесарка
- ↳ ЧПУ и 3D принтеры
- Разное
- ↳ Другие радио темы
- ↳ Полевой день
- ↳ Помогите опознать
- ↳ Куплю Продам Магазины Продавцы
- ↳ Флудильня и оффтоп
- Работа форума