
КМК, пустая трата времени.
Я эту тему обсуждал у US5MSQ. Похоже там затык в схемотехнике, а не в конкретной мелкосхеме.

Поищу это обсуждение и дам ссылку.
Сообщение Ivan_Ivanov » 13 ноя 2021, 09:58
КМК, пустая трата времени.
Ivan_Ivanov
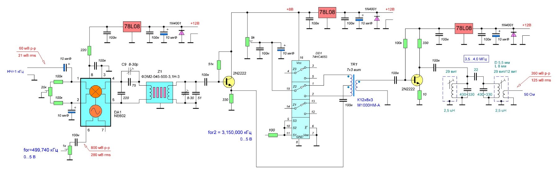
Сообщение Ivan_Ivanov » 13 ноя 2021, 10:02
Ivan_Ivanov
Сообщение ru0aog » 13 ноя 2021, 10:44
Спасибо за ссылку, интересно почитать.
Попробую.При эксплуатации измерителя пропадает сигнал на выходе прибора. Детальный осмотр показал что выходит из строя ВЧ усилитель с маркировкой A62. Поиск устранения данной неисправности в интернете не принёс желанного результата, то есть - уменьшение напряжения питания вплоть до 8 вольт (с 12 -ти), замена ВЧ усилителя с подобными характеристиками (как более мощного, так и менее мощного), установка электролитов на более высокое напряжение, и так далее. Казалось бы что применённый ВЧ усилитель ничего сложного из себя не представляет (это обычные составные транзисторы), и наверное по этому было вынесено решение - вся проблема в чувствительности к статическому напряжению. И получилось что причина выяснена а проблема осталась.
Анализируя величину входного и выходного напряжения усилителя A62, пришёл к выводу, что необходимо во входную цепь усилителя включить сопротивление на 27 ом.
Для этого перерезаем дорожку и впаиваем SMD сопротивление 0805. Я поставил это сопротивление на торец (так как там мало места) и впаял без всяких удлинительных проводков.
История использования NWT 300: после покупки проработал 3 месяца, потом в течении пол года последовательно поменял три усилителя, и только после впаивания сопротивления прибор бесперебойно работает уже около двух лет.
Совет, особенно тем кто только что купил NWT 300 или подобный - не ждите пока полетит усилитель, а он полетит обязательно если не впаять сопротивление.
ru0aog
Сообщение Ivan_Ivanov » 13 ноя 2021, 12:42
Практика - критерий истины. Не проверишь - не узнаешь.
Ivan_Ivanov
Сообщение ru0aog » 23 ноя 2021, 17:43
ru0aog
Сообщение ru0aog » 24 ноя 2021, 11:22
ru0aog
Сообщение ru0aog » 24 ноя 2021, 15:35
ru0aog
Сообщение ru0aog » 25 ноя 2021, 09:18
ru0aog
Сообщение ru0aog » 25 ноя 2021, 09:37
ru0aog
Сообщение ru0aog » 26 ноя 2021, 05:44
ru0aog
Вернуться в «Супергетеродинные приемники и трансиверы»
Создано на основе phpBB® Forum Software © phpBB Limited